Mitsui Chemicals Launches Effort to Implement Chemical Recycling Technology for MR™ Ophthalmic Lens Materials
Achieving a circular economy through the effective use of ophthalmic lens swarf and waste lenses
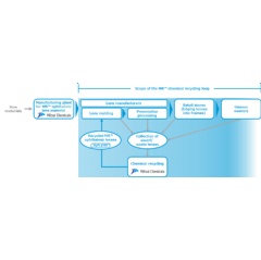
Mitsui Chemicals, Inc. (Tokyo: 4183; President & CEO: HASHIMOTO Osamu) made an announcement today regarding the development of a new technology that chemically recycles shavings and waste lenses generated from the production and processing of MR™ ophthalmic lens materials so that they may be repurposed into MR™ ophthalmic lens materials. The company has also launched efforts toward the practical implementation of this technology.
Ophthalmic lenses go through various processes on their way to becoming final products, including lens molding by the lens manufacturer, prescription processing, surfacing, edging, and fitting into frames at retail stores. Currently most of the lens swarf and waste lenses generated through out these processes are simply discarded.
With a revolutionary new effort, Mitsui Chemicals aims to recover the lens swarf and waste lenses to subject them to chemical recycling utilizing the company’s new technology. This new technology allows the materials to then be reused for MR™ ophthalmic lens materials while maintaining the highest quality standards. This requires high levels of transparency, strength and more. Mitsui Chemicals aims to achieve a circular economy by building a business model that spans the entire ophthalmic lens value chain.
As a leading manufacturer of ophthalmic lens materials, Mitsui Chemicals provides lens manufacturers worldwide with the highest quality products. These products offer high weather resistance, a variety of refractive indices and more, including the MR™ series of high-refractive-index lens materials. Mitsui Chemicals is committed to technology and offers coating materials that help improve the lifespan and performance of ophthalmic lenses through our subsidiaries.
The company is also working to make an environmental impact with its range of eco-friendly products, including Do Green™, a plant-derived ophthalmic lens material. Going forward, Mitsui Chemicals intends to continue providing the world with high-added-value sustainable products, as well as sustaining product development efforts that leverage the concept of Quality of View (QoV) in pursuit of better vision, from vision correction to broader eye health.
BePLAYER™/RePLAYER™Based on the key messages of “We explore the materials of materials” and “We’re reshaping the world on a material level,” Mitsui Chemicals has started up two new brands: BePLAYER™, which contributes to carbon neutrality through biomass, and RePLAYER™, which contributes to a circular economy through recycling. By advancing these two brands, which aim to utilize renewable resources and limit the use of stock resources, Mitsui Chemicals intends to help solve complex and intertwined social issues, and support lifestyles that go beyond sustainable to become regenerative, right from the material level.
The newly announced project for MR™ falls under the RePLAYER™ concept for treating plastic waste as a resource that can be reused and looks to “reshape the world from a material level” in the same way as the company’s effort to feed cracker facilities with bio-based hydrocarbons starting December 2021. By transitioning to sustainable raw materials such as bio-based and recycled materials, pursuing a transition to alternative fuels such as ammonia and participating in joint development as part of regional collaborations, the company hopes to contribute to the realization of a circular economy.
https://jp.mitsuichemicals.com/en/sustainability/beplayer-replayer/
( Press Release Image: https://photos.webwire.com/prmedia/6/327434/327434-1.png )
WebWireID327434
This news content was configured by WebWire editorial staff. Linking is permitted.
News Release Distribution and Press Release Distribution Services Provided by WebWire.
